"How Might We help a solo chef have a more convenient delivery service, so he can spend more time with his family?" 
(Please contact me for the detailed PDF version of this case study.)
About the Project
Client: Premium Choice Meals
Business Context: Custom Diet Food Kitchen & Delivery Service
Operating Model: Solo Business
My Role: Brand & Service Designer, UX Designer, Strategist
Final Delivery: Brand Strategy, Visual Brand Identity, Service Design Blueprint, Web Design
Methodologies
The Research
Secondary Research: Business Model Canvas, Ecosystem Mapping, Competitive List, Service Touchpoint Inventory
Qualitative Research: User & Founder Interviews, Ethnographic Observations (AEIOU)
Quantitative Research: Online Survey

The Analysis
Affinity Map, As-is Customer Journey Map, As-is Experience Map, Business Objective Model Canvas, Value Proposition Canvas, As-is Service Blueprint
Project Overview
The Backstory
When the owner of Premium Choice Meals requested a new logo and website, it quickly became clear that his needs went beyond aesthetics. To prevent burnout and ensure long-term sustainability, he required a foundational service design overhaul. I proposed a full-scope strategy: redefining his brand values and business model first, then translating that new DNA into a cohesive visual identity.

The Challenge
As a solo founder, the client prioritized family and community over traditional scaling, yet his Value Proposition was built on unverified assumptions. The primary friction point was a manual phone and WhatsApp ordering system that triggered delivery errors and operational exhaustion. The goal was to design a lean, bespoke ecosystem that respected his boundary-driven worldview while replacing manual chaos with a revolutionary digital workflow.

Problem Statement
Customers seeking healthy meal alternatives face friction at every touchpoint, preventing them from becoming loyal subscribers. Simultaneously, the owner struggles to fulfill the brand's value promise due to inefficient, manual operations that threaten the business's sustainability.

The Goal
To harmonize a solo entrepreneur’s personal values with a high-performance, friction-free customer experience.

The Solution
Strategic Realignment: Reframed the business value proposition to bridge the gap between owner assumptions and actual customer needs.
Service Optimization: Engineered a frictionless e-commerce flow that allows customers to seamlessly compare and purchase meal subscriptions.
Visual Trust: Translated the new brand strategy into a professional visual identity, establishing authority and trust within the healthy meal delivery market.
The "Double Diamond Design" Process Summary
1. Discovery
Understanding the Current Situation
​​​​​​Using secondary research methods and talking to my client, I mapped out the current situation as a first step. 
This way, we were able to see the big picture and start discussing about the challenges and opportunities that were not aware of.
Customer Journey Map
Customer Journey Map
Business Model Canvas
Business Model Canvas
Ecosystem Map
Ecosystem Map
List of Competitors
List of Competitors
Using Qualitative and Quantitative methods, such as interviews, surveys and ethnographic observations, it became easier to understand the user's perspective more transparently.
An Example Page from the Potential Customer Survey
An Example Page from the Potential Customer Survey
Ethnographic Observations
Ethnographic Observations
2. Definition
Defining Our Users
Not everyone wanted a healthy meal were fitness enthusiasts, in fact, they were the minority. 
I found out that we actually had more than one user personas: The Loner, The Goal Chaser and the Fitness Enthusiast. 
So, I built them according to this new vision, and my client and I used some ideation methods for the possible solutions.
The Customer's Pain Points
Invisible Brand: Customers are frustrated by your lack of social media presence and "static" digital footprint. They feel like they found a "hidden gem" that is too hidden.
Manual Overload: The current "Phone/WhatsApp only" system is viewed as "old school," time-consuming, and prone to human error (wrong ingredients/forgotten plans).
Subscription Fatigue: Without the ability to easily change or update their own plans, the subscription feels like a "burden" rather than a service.
Static Menus: Customers feel trapped by a website that doesn't update. They want to see what is available in real-time without having to ask.
Lack of Flexibility: There is no middle ground between "Strict Diet Plan" and "Random Choice." Users want to be able to toggle ingredients (e.g., swapping rice for veggies) without a 5-minute phone call.
Information Gap: Customers want to see nutrition facts (macros/calories) clearly displayed alongside the food, rather than trusting "blindly."
Competitive Threat: Larger services are tempting customers away not with better food, but with convenience (mobile apps, easy online ordering, and clear variety).
User's Current Experience
The current user experience map made it clear that our customers were struggling with confusion. The main issue was not experiencing difficulties, but the fear of making the wrong choice. 
Defining The Business Owner's Challenge
Our hero, the solo business owner had to take part not only at the front stage but also at the backstage actions. On the long run, it is not difficult to tell that this system was not sustainable. 
He also had his own concerns, such as loosing personal touch in his sincere customer relations if he switches to a more automated service model. 
3. Design
Thinking about the possible solutions that will benefit both ends
The solution I was expected to bring, shouldn't be limited to the user's perspective. The business owner's main goal was to ease his workload, while for the user, I had to design a friction-free ordering flow. 
Because my client had a little budget and a very limited schedule, we should prioritise the next actions as well. So, we chose to focus on the easy wins first, and my client worked on adding variety to his menus. In the meantime, I was going to design the new service blueprint and and the user flow. 
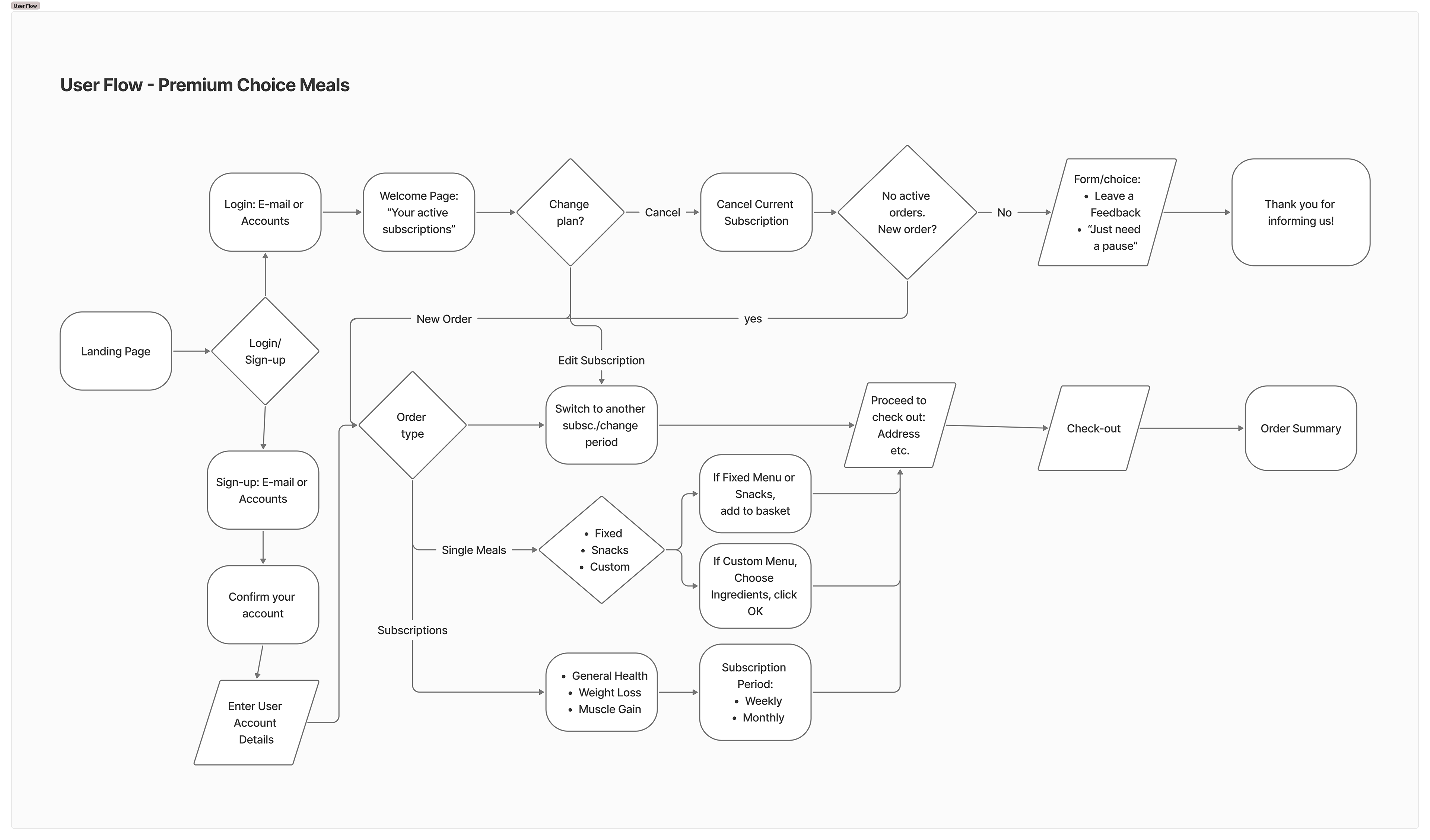
Designing a new user flow and wireframes
The user flow which is seen here has been changed afterwards according to the feedbacks. But the last version finally gave us clear directions about how to design the wireframes. 
The main goal was here to make it clear that this is a subscription based service, and if not, the people who order single meals are also -mostly- our returning customers. "It is not a one time only-fast food restaurant, we are a healthy eating club!"
The New User Flow for Premium Choice Meals
The New User Flow for Premium Choice Meals
Pairwise Comparison
We asked our users these 2 questions:
“Which version would you choose from, if you were going to make a healthy meal subscription?” Option B - %85
“Which version would you choose from, if you were going to order a single healthy meal? Option B - %72

So, design B was not only a simpler way to show our users that our business is a merely subscription based system, but also it would be easier for our business owner to follow the new orders in two separate processes types.
Comparison Test Example
Comparison Test Example
Remote Usability Test
With these same low-fi wireframes, we also made a Remote Usability Test. The user’s reactions were better, as expected.

Difficulties:
Some users struggled with returning back to the main screen and see the other options again. 

Solutions:
We added an easier to navigate “back” and “quit to see single menus” buttons and a process bar on each step.

Success Rates:
On general, most users (%92) found the system very simple to use, if they have a goal in mind and want to start a healthy meal delivery plan.
4. Delivery
A Service Design Blueprint
The new service design should be able to solve many problems on both ends, both on the front stage and at the back stage. My goal was to minimize the workload of the business owner, while making the customer journey as much frictionless as possible.
Brand Strategy and Visual Identity Documents, and New Package Designs
In the mean time, I also delivered the new logo and visual brand identity booklet for Premium Choice Meals. 

My graphic designer partner Gökhan Aygün designed the package stickers as well. 
​​​​​​​
A New E-Commerce Website
For the new website’s UI design, I recommended one of my freelance graphic designer friends, Gökhan Aygün. He prepared some examples to give an idea to the client about how the new, finished website might look with the new colours and brand image.
Project Results
Summary
- Clear understanding of business and user needs
- Strategic foundation for brand and service redesign
- Improved service clarity, which aligns brand identity with customer experience
- Implementable service structure with clear ordering and preparation flow
- Strategic foundation for sustainable growth and brand execution
- Reduced operational strain on the founder

User/Customer Validation
Our client’s precious one-man-business, Premium Choice Meals received very good reactions to its renewed image and e-commerce website.
For the further steps, -although he didn’t have a proper website at the beginning to compare with- we asked him to casually speak to his customers that he had spoken at the beginning of this project about the new web design.
Overall, most of his current returning customers told him that they find this new, online ordering system much easier to use. But because this was not a big surprise from our point of view, I recommended him to make a more detailed research in the near future and get in touch with me when he needs help for it.

Client Validation
The client was happy that his workload decreased drastically; his orders are now almost only received online. Additionally, most of his orders were subscriptions, which means he already knew what to cook that given day, even before wearing his apron. (The review you see here is taken from my Upwork account)
👍
Reflections
Some Personal Challenges
- Solo working
- Distance limitations to some research methods
- Not able to follow up or iterate the next steps

What Would I Do Differently?
If my services were not limited to research and design phases only and I was working in a larger team, I could consider:
- Catching up with my client after project delivery and find out further metrics about the new, live design, such as KPIs or HEART metrics.
- Contribute my client’s new service design transition period, by delivering a full service design package, including Implementation Strategy.
- Giving my client Tool Stack Recommendations, so he might design some parts of the project with no-code platforms.

Things I’m Feeling Good About:
Remote communication - Despite the long distance and hour differences between each of us (Canada and different cities in Turkiye), and using a freelancer platform (Upwork), we became an efficient team who worked remotely but communicated fluently.
Prioritising the core problem solving - I’m glad that I didn’t rush my client, and advised him about the importance of research-first approach.
Combining the brand strategy experience with service design - It was a big experience to see that my past knowledge in marketing had so many common points when it comes to designing low friction customer experiences.
👉🏻Want to learn more?
(Please contact me for the detailed PDF version of this case study.)

KEEP EXPLORING

Back to Top